全国服务热线: 189-8336-2581      185-2334-3637    152-1352-9318
新闻动态
当前位置是:
eps线条与grc线条的性能对比
来源: | 作者:pmoe548ef | 发布时间: 2017-07-12 | 473 次浏览 | 🔊 点击朗读正文 ❚❚ | 分享到:

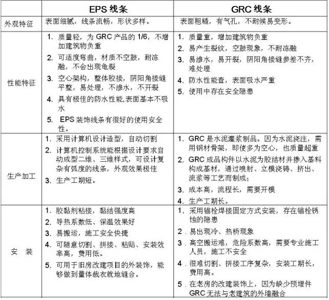
  EPS线条:主要用于别墅、欧式风格小区、酒店及商业街等建筑的门套、窗套、檐角线、腰线及庭柱等部位。EPS构件以高强度阻燃型聚苯乙烯为基体,耐碱玻璃纤维网格布作为中间层,外层由无机抗老化聚合物乳液复合成型。产品自重轻,耐冲击。强度高,耐水性能优良,韧性好。

  grv线条:grc翻译成中文是:玻璃纤维增强混凝土;这是一种以耐碱玻璃纤维为增强材料、水泥砂浆为基体材料的纤维水泥复合材料。

  eps线条和grc线条两者的性能比较:

grc

关于我们

地 址:

重庆市渝北区康辉路3号南方创业园1幢8-6

电 话:
189-8336-2581   何经理     
185-2334-3637   何经理 
152-1352-9318   谢经理